Visaton Concorde MK III getestet in Hobby HiFi 5/2007

Die 3-Wege Bassreflex-Standbox Concorde ist ein Visaton Bausatz mit attraktivem Äußeren und der neuen Keramik Kalotte KE 25 SC. Durch die d'Appolito-Anordnung, bei der die Mitteltöner der Hochtöner einrahmen schafft sie eine gute Räumlichkeit. Durch eine aufwendige Weiche mit Zeitkorrektur, wie sie auch gerne von Dynaudio verwendet wird, wird der Hochtöner zeitrichtig angekoppelt. Mit modernster Technik bestückt geht die Concorde mit praktisch jeder Art von Musikprogramm spielend um.

Bei der Version MK III wurde durch eine Änderung der Weiche die Übernahmefrequenz zwischen Tief- und Mitteltöner von 500 Hz auf 300 Hz verschoben. Außerdem wurde die Ankopplung des Hochtöners auf 18 dB/Okt. geändert. Es ergibt sich dadurch eine gleichmäßigere Schallenergieabstrahlung unter verschiedenen Winkeln. Das macht sich in besonders in wenig bedämpften Hörräumen positiv bemerkbar. Visaton Concorde

Das absolut neutrale Klangbild sowie die herausragende Dynamik dieses Standlautsprechers lassen die CONCORDE MK III zu einem Allround-Talent für höchste Ansprüche werden, das sich für alle Musikrichtungen empfiehlt.


Die Concorde zeichnet sich durch folgende Eigenschaften aus:
  • bassstark durch die beiden Tieftonlautsprecher
  • schönes Design und schlanke Form (Höhe x Breite x Tiefe): 130 x 27 x 40 cm
  • mustergültiger Lieferumfang und Beschreibung von Visaton

Technische Daten:

  • Frequenzgang: 29-25 000 Hz (-8dB, nach Visaton-Angabe)
  • Belastbarkeit (Nenn/Musik): 240 / 300 Watt
  • Trennfrequenzen: 300 Hz und 2500 Hz
  • mittlerer Kennschalldruck: 87 dB (1W/1m)
  • Impedanz: 4 Ohm

Der Bausatz Concorde enthält:

  • 1 x Keramik High-End-Hochtöner KE 25 SC, 8 Ohm
  • 2 x Mitteltöner AL 130, 8 Ohm
  • 2 x Tieftöner AL 200, 8 Ohm
  • 1 x Biwiring Anschlussklemme BT 95/75
  • 5 x Beutel Dämpfungsmaterial
  • 1 x Frequenzweiche Concorde, fertig zusammengebaut
  • 28 x div. Schrauben
  • 2 x Kabel für die Innenverkabelung
  • Beschreibung und Bauplan
Visaton Concorde Frequenzgang

Original Visaton-Bausatz Best.-Nr. V-5943, Preis pro Paar (ohne Gehäuse)   EUR 2451,80 ohne MwSt: € 2060.34 / $ 2431.20

Visaton Concorde MK III mit High-End-Weiche

Wenn Sie die Concorde MK III mit High-End-Frequenzweiche wünschen, können wir diese gerne mit einem Weichenbausatz anbieten.

Unser Bausatz enthält:
- die Lautsprecher (KE 25 SC und jeweils 2 Stück AL 130 und AL 200)
- die Biwiring Anschlussklemme BT 95/75
- 5 Beutel Polyesterwatte
- die Schrauben
- die Innenverkabelung (Litze)
- der Frequenzweichenbausatz

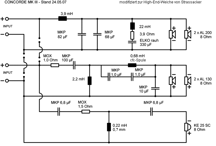
Der Frequenzweichenbausatz enthält 2 große Universal-Leiterplatten und:

Für/vor die Tieftöner:
- 3,9 mH Ferritkernspule Mundorf 0,22 Ohm
- 22 mH Ferritkernspule Mundorf 1,49 Ohm,
  zu dem in Reihe ein 3,9 Ohm Widerstand zu schalten ist
- 3,9 Ohm Widerstand, 20 Watt
- 82 μF MKP-Kondensator
- 68 μF MKP-Kondensator
- 330 μF Elko rau
Für/vor die Mitteltöner:
- 0,68 mH cfc16-Kupferfolienspule
- 2,2 mH Luftspule, 1 mm
- 100 μF MKP-Kondensator
- 2 x 1 μF MKP-Kondensator
- 10 μF MKP-Kondensator
- 1 Ohm MOX10-Widerstand (braun-schwarz-gold)
Für/vor den Hochtöner:
- 0,22 mH Backlack-Luftspule / 0,7 mm
- 6,8 μF Audyn Plus-Kondensator
- 6,8 μF Audyn Plus-Kondensator
- 1,5 Ohm MOX10-Widerstand (braun-grün-gold)

Hier die Frequenzweiche:
 
Concorde

Trotz der viel hochwertigeren Frequenzweiche ist der Bausatz sehr günstig, da die Lohnkosten zur Montage (im Visaton-Original-Bausatz) entfallen. Auf Wunsch bieten wir selbstverständlich auch die High-End-Weiche als Fertigweiche an.

High-End-Bausatz Concorde Best.-Nr. str-v5943-he, Preis pro Lautsprecher (ohne Gehäuse)   EUR 1363,00 ohne MwSt: € 1145.38 / $ 1351.55

  zur Visaton-Übersicht   zur Hobby HiFi-Übersicht   zum Testbericht in Hobby HiFi 5/2007