Bauplan Simon             zur Simon-Übersicht   zu den Messwerten

Das Gehäuse ist mit 16 mm MDF oder Multiplexplatten aufzubauen. Zur weiteren Beruhigung kann die Frontplatte dicker gewählt werden; wir haben 19 mm starkes Holz verwendet.

Die Box ist schlank; wer sie noch schlanker wünscht, kann sie 2 cm schmaler, weniger tief und dafür deutlich höher bauen. Damit wird sie zum kleinen Standlautsprecher. Dabei sollte das Innenvolumen gleich groß bleiben.

In die Box sind im oberen und unteren Teil je ein viertel Beutel Dämmwatte einzubringen. Das Bassreflexrohr bleibt (in einer Umgebung von 5-10 cm) frei.

Simon Gehäuse Am besten beginnt man beim Aufbau mit einem Seitenteil; das andere Seitenteil kommt dann als vorletztes, die Frontwand als letztes Holzteil. Die Rückwand kann man abnehmbar machen.

Die Holzteile werden zusammen geschraubt; die Lautsprecher werden erst zuletzt eingeschraubt.

Das Bassreflexrohr wird auf 81 mm gekürzt.

Die Frequenzweiche kann am Boden der Box befestigt werden.


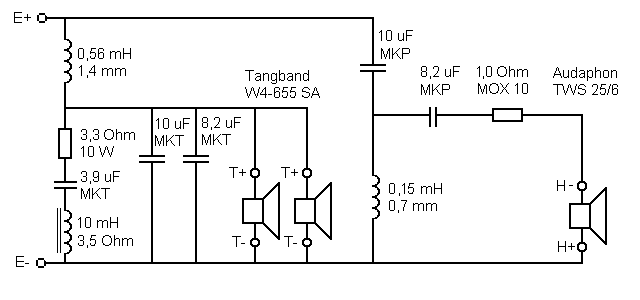
Simon: die Frequenzweiche

Die Frequenzweiche ist auf eine Holzunterlage aufzubauen. Hier werden die Bauteile einzeln mit Heißkleber oder mit Kabelbinder befestigt und anschließend frei verdrahtet. Auf Wunsch können Sie auch eine Universalleiterplatte verwenden, wo die Bauteile von einer Seite gesteckt werden und auf der anderen Seite verlötet. Simon
Falls Sie einen Röhrenverstärker haben, können wir Ihnen zur Impedanzkorrektur einen Serienschwingkreis anbieten.
- Elko glatt 15 μF
- Luftspule 0,82 mH / 0,7 mm
- Widerstand 18 Ohm 10 Watt
Die Bauelemente werden alle in Reihe geschaltet und die beiden offenen Ende dann am Lautsprecher-Terminal angeschlossen.
Der Anschluss ist einfach; wir stehen dennoch gerne für Fragen zur Verfügung.
 

    zur Simon-Übersicht     zu den Messwerten